Если цена в объявлении изменится, мы сразу сообщим вам об этом на электронную почту.
Нажимая «Подписаться», вы соглашаетесь с правилами.
продам 3-к, Советской Армии, 919 550 000 ₽
9 окт
Дата публикации объявления
Обн. 18 мар
Дата обновления объявления
2
Количество просмотров (+ просмотры за сегодня)
104 372 ₽/м²
Чистая продажа
Термин "Чистая продажа" означает, что в квартире никто не прописан или
есть куда выписаться и вывезти вещи. Это лучший вариант для покупателя.
Вероятность срыва сделки минимальна.
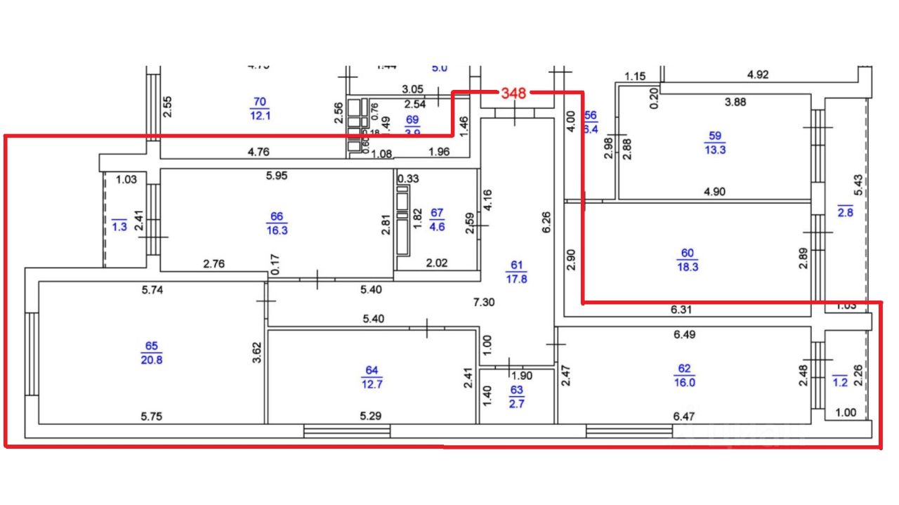
Продаётся квартира от юридического лица, площадью 91,5 квадратных метров Площадь квартиры вместе с лоджиями 95,6 кв.м
Квартира на 23 этаже монолитного дома новой постройки (2025 год) ЖК Унисон. Адрес объекта: улица Советской Армии, 91 / Кабельный переулок, 6. Здание граничит с зоной отдыха - парком Дружба.
Площадь квартиры 95,6 кв.м. с учетом площади лоджии. Площадь квартиры 91,5 кв.м. без учета площади лоджии. - Комната 20,8 кв.м., 16,0 и 12,7 кв.м. - кухня 16,3 кв.м., - совмещенный с ванной санузел 4,6 кв.м., - прихожая 17,8 кв.м. - кладовая 2,7 кв.м. - 2 лоджи 2,5 и 2,3 кв.м.
В доме находится подземный двух-уровневый паркинг. Три скоростных бесшумных лифта 2 пассажирских и 1 грузовой.
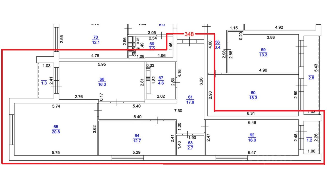
Продаётся квартира от юридического лица, площадью 91,5 квадратных метров Площадь квартиры вместе с лоджиями 95,6 кв.м
Квартира на 23 этаже монолитного дома новой постройки (2025 год) ЖК Унисон. Адрес объекта: улица Советской Армии, 91 / Кабельный переулок, 6. Здание граничит с зоной отдыха - парком Дружба.
Площадь квартиры 95,6 кв.м. с учетом площади лоджии. Площадь квартиры 91,5 кв.м. без учета площади лоджии. - Комната 20,8 кв.м., 16,0 и 12,7 кв.м. - кухня 16,3 кв.м., - совмещенный с ванной санузел 4,6 кв.м., - прихожая 17,8 кв.м. - кладовая 2,7 кв.м. - 2 лоджи 2,5 и 2,3 кв.м.
В доме находится подземный двух-уровневый паркинг. Три скоростных бесшумных лифта 2 пассажирских и 1 грузовой. Квартира без предварительного ремонта.
Никто не зарегистрирован. Квартира без обременений. Возможна покупка в ипотеку.